关于征集“住宅小区物业服务质量提升”典型案例的通知
各片区工作委员会,各会员单位、物业服务企业:
为贯彻落省物业行业党委关于印发《2025年全省物业行业党建工作要点》相关工作要求,决定在全市范围内征集选树“住宅小区物业服务质量提升”典型案例。现将有关事项通知如下:
一、选树方式
选树工作采取各会员单位、物业服务企业推荐的方式,重点推荐集中整治工作期间,物业服务质量提升效果显著、经验突出、业主满意度较高的住宅小区。
二、具体安排
(一)材料提交(9月10日-9月30日)
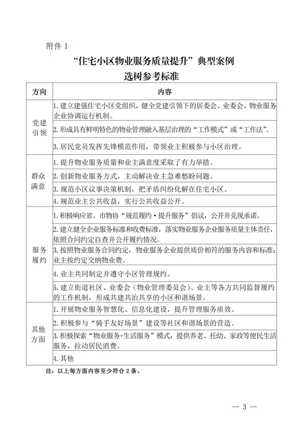
请各会员单位、物业服务企业,根据选树参考标准(附件1),于9月30日前提交案例推荐表(附件2)和材料(附件3),盖章PDF版和可编辑 WORD版各一份发至邮箱xywyglxh@qq.com。
(二)择优推荐(10月1日-10月30日)
市物业管理协会组织行业专家,对收集的案例材料进行集中评审和现场调研核查。
(三)汇编成册(11月1日-11月30日)
将评审的优选案例和经验做法汇编成册,组织编撰《襄阳市“住宅小区物业服务质量提升”典型案例》
(四)宣传推广
多维度通过行业内网站、公众号、视频号等渠道,对典型案例进行广泛宣传推广和交流学习。
三、工作要求
(一)正面宣传引导。典型案例选树工作要严格落实集中整治工作开展,体现当地住宅小区物业服务质量提升亮点工作,切实推动物业服务水平提升,取得加强小区建设、促进治理、服务人民、改善民生、赢得民心的实效。
(二)公平公开公正。典型案例选树工作全程公开、透明,重点侧重案例经验的可复制性、可推广性,不以小区规模和物业服务企业实力论,同时考虑不同县、市、区的平衡。
(三)报送材料真实。报送单位和推荐单位对案例中举措、数据、事例等资料真实性负责。提供与材料内容匹配的照片3-5张(jpg格式,1M以上),可结合实际拍摄视频素材(时长5分钟内)。
四、工作联系
联系方式:王健,0710-3236350;
邮箱:xywyglxh@qq.com。
附件(点击即可下载)
1.“住宅小区物业服务质量提升”典型案例选树参考标准.docx
襄阳市物业管理协会
2025年9月10日




